Receiptor AI automatically checks every new document against your existing ones and flags potential duplicates for you.
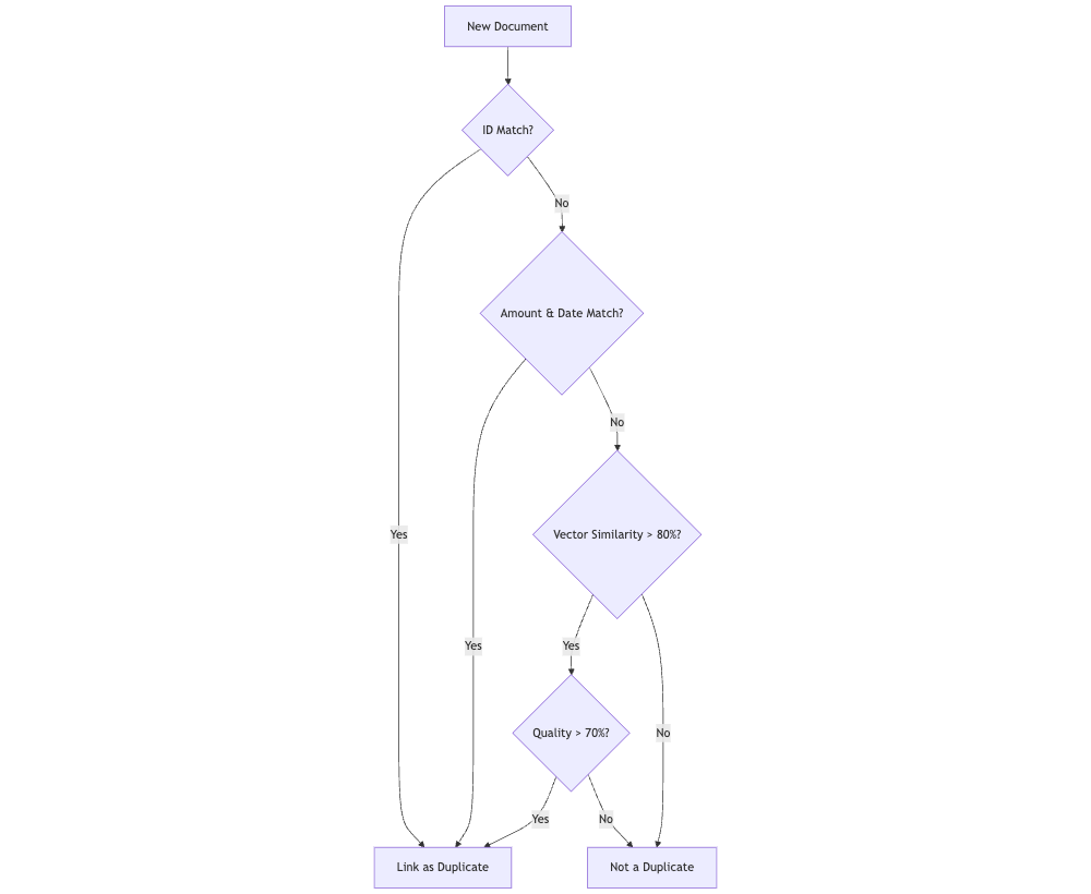
Receiptor AI uses a multi-factor approach to determine whether two documents are duplicates. The system considers the following criteria:
Exact ID Match: If two documents share the same invoice ID, receipt ID, or transaction ID, they are considered exact duplicates and automatically linked.
Amount and Date Match: Documents are considered duplicates if the transaction amount (after currency conversion) and transaction date match within a reasonable tolerance. Amount tolerance: 5 cents. Date tolerance: 1 day.
Vector Similarity: Receiptor AI generates a unique vector embedding for each document using natural language processing. If the similarity between two documents is above 80%, they are flagged as potential duplicates.
Document Quality: To be grouped as duplicates, documents must meet a minimum quality threshold of 70%, based on document type, completeness of information, and the presence of key identifiers.

When a duplicate is detected, a duplicate icon appears on the left side of the document row in your Documents section.

You can hover over it, click on resolve duplicates and a pop-up will appear, displaying documents side by side.

To see all duplicates in one place, click the Duplicates tab at the top of the Documents section. Duplicate groups are listed there, each showing the master document. Click on a group to expand it and view all related documents.

Hover over a duplicate group in the Duplicates tab to reveal two quick actions:
Choose Canonical: Opens a side-by-side comparison of all documents in the group so you can select the master yourself.
Keep suggested, archive the rest: Receiptor AI selects the best version and archives all others in one click. This is the fastest option for most cases.
You can also open the actions menu on any document within a group to isolate it (remove it from the group), edit it, delete it, or manually set it as the master.

You can also bulk-select documents from anywhere in the Documents section and use the Actions menu to manually mark them as duplicates. Useful when you've spotted duplicates that weren't automatically detected.

Open any document and scroll down the left panel, you'll see a list of all identified duplicates linked to that document. From here, you can review or manage them individually without returning to the Duplicates tab.

In Receiptor AI, we distinguish two types of duplicates:
Document Duplicates: Where the documents themselves are exactly the same (for example, the same PDF uploaded twice).
Expense Duplicates: Where different documents (such as an invoice, a receipt, or an email body) all relate to the same expense. You can identify those documents via the link icon on the left, or when exploring the document itself.


Receiptor's duplicate detection feature provides several key benefits:
Accurate Financial Records: By automatically linking related documents, Receiptor ensures that your financial records are complete and accurate, reducing the risk of missed transactions or double-counting.
Streamlined Bookkeeping: When Receiptor detects duplicates, it can automatically handle tasks like updating the linked documents, reducing the manual effort required for bookkeeping.
Improved Audit Readiness: Clearly identified and linked duplicate documents make it easier to prepare for financial audits, as all relevant information is readily available.
Enhanced Reporting and Analysis: Receiptor's duplicate detection enables more reliable financial reporting and analysis, as the data is free from duplicates and inconsistencies.
Q: A document was flagged as a duplicate but it isn't. What should I do?
A: Open the actions menu on the document within the duplicate group and select Not a Duplicate to remove it from the group. The document will return to your main list without affecting the other documents in the group.
Q: Can I manually mark two documents as duplicates if Receiptor AI didn't flag them?
A: Yes. Select both documents in your Documents section, then choose Mark as duplicates from the bulk actions menu.
Q: What happens to archived duplicates? Can I restore them?
A: Archived documents are not deleted. You can find them in your Archive and restore them at any time.
Q: Will unresolved duplicates affect my exports or accounting sync?
A: No. Receiptor AI only sends the master document when exporting or syncing, so unresolved duplicate groups won't cause double-counting. That said, resolving your duplicates keeps your document list clean and ensures the right version is always used as the master.
Still have questions? Reach out via the in-app chat or at [email protected].